南怀瑾-《易经杂说》摘要
伏羲先天卦的方圆图

六十四卦方图数字图

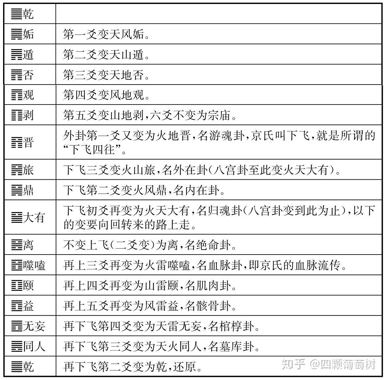
京房十六卦变表

五行
相生:木生火,火生土,土生金,金生水,水生木
相克:木克土,土克水,水克火,火克金,金克木。


天干
甲、乙、丙、丁、戊、己、庚、辛、壬、癸

东方甲乙木,南方丙丁火,西方庚辛金,北方壬癸水,中央戊己土
甲木是代表生长的原素,乙木是成形了的代表,换言之甲木是代表生发的物理,乙木是代表成形的物质
甲木为阳木,乙木为阴木,丙为阳火,丁为阴火,庚为阳金,辛为阴金,壬为阳水,癸为阴水,戊为阳土,己为阴土。
木属肝,火属心,土属脾,金属肺,水属肾
黄帝内经
地支有十二个:子、丑、寅、卯、辰、巳、午、未、申、酉、戌、亥。
黄道十二宫
六十花甲
我们的六十花甲,就是根据干支来的,如甲子、乙丑、丙寅、丁卯……,这样天干与地支配起来,便可以代表太阳系统这个天体和地球产生万有的变化;其中以气象的变化是最大的,也最显著,容易见到。万有的变化,各有不同,于是用干支配合,而且是天干的阳配地支的阳,天干的阴配地支的阴,阳配阳,阴配阴,依照次序轮流配合,完全相互配合,刚好满六十个相配,成一周期,又从甲子开始,所以名为六十花甲。

上元 中元 下元
纳甲

凡一、三、五、七、九均为阳数;
阴数是倒算过来,为十、八、六、四、二
如乾卦的六爻都是阳爻,于是称作初九、九二、九三、九四、九五、上九等
阴爻以“六”为代表;如坤卦的六爻,称作初六、六二、六三、六四、六五、上六。
《河图》下面的一个白点,叫做“天一生水,地六成之”,对方(上面)“地二生火,天七成之”,左边为“天三生木,地八成之”,右边为“地四生金,天九成之”,在中央为“天五生土,地十成之”。

“戴九履一,左三右七,二四为肩,六八为足。”头上是九,下面是一,左边是三,右边是七,这些都是阳数,白点子,占了四方。另外四个角,上面右角是两点,左角是四点,如同在肩膀上,下面右角是六点,左角是八点,像两只足,为阴数,是黑点,五则居中,这是《洛书》的数字。
《洛书》数字的图案,套在文王后天八卦的图案上,于是我们前面讲过的“一数坎兮二数坤,三震四巽数中分,五寄中宫六乾是,七兑八艮九离门”的道理就看出来了
天尊地卑,乾坤定矣。
动静有常,刚柔断矣。
方以类聚,物以群分,吉凶生矣。
是故刚柔相摩,八卦相荡,鼓之以雷霆,润之以风雨,日月运行,一寒一暑……
上下经卦名次序歌
乾坤屯蒙需讼师, 比小畜兮履泰否,
同人大有谦豫随, 蛊临观兮噬嗑贲,
剥复无妄大畜颐, 大过坎离三十备。
咸恒遁兮及大壮, 晋与明夷家人睽,
蹇解损益夬姤萃, 升困井革鼎震继,
艮渐归妹丰旅巽, 兑涣节兮中孚至,
小过既济兼未济, 是为下经三十四。
上下经卦变歌
讼自遁变泰归妹,否从渐来随三位。
首困噬嗑未济兼,蛊三变贲井既济。
噬嗑六五本益生,贲原于损既济会。
无妄讼来大畜需,咸旅恒丰皆疑似。
晋从观更睽有三,离与中孚家人系。
蹇利西南小过来,解升二卦相为赘。
鼎由巽变渐涣旅,涣自渐来终于是
上经的卦序,是讲人类社会与历史发展的关系,下经讲到人生
上经30挂:
有天地,然后万物生焉,盈天地之间者唯万物,故受之以屯。屯者,盈也,屯者,物之始生也。
物生必蒙,故受之以蒙,蒙者蒙也,物之稚也。
物稚不可不养也,故受之以需,需者饮食之道也。
饮食必有讼,故受之以讼。
讼必有众起,故受之以师,师者众也。
众必有所比,故受之以比,比者比也。
比必有所畜,故受之以小畜。
物畜然后有礼,故受之以履。
履而泰,然后安,故受之以泰,泰者通也。
物不可以终通,故受之以否。
物不可以终否,故受之以同人。
与人同者,物必归焉,故受之以大有。
有大者不可以盈,故受之以谦。
有大而能谦,必豫,故受之以豫。
豫必有随,故受之以随。
以喜随人者必有事,故受之以蛊,蛊者事也。
有事而后可大,故受之以临,临者大也。
物大然后可观,故受之以观。
可观而后有所合,故受之以噬嗑,嗑者合也。
物不可以苟合而已,故受之以贲,贲者饰也。bi
致饰然后亨,则尽矣,故受之以剥,剥者剥也。
物不可以终尽,剥穷上反下,故受之以复。
复则不妄矣,故受之以无妄。
有无妄,然后可畜,故受之以大畜。
物畜然后可养,故受之以颐,颐者养也。
不养则不可动,故受之以大过。
物不可以终过,故受之以坎,坎者陷也。
陷必有所丽,故受之以离,离者丽也。
下经
有天地然后有万物,有万物然后有男女,有男女然后有夫妇,有夫妇然后有父子,有父子然后有君臣,有君臣然后有上下,有上下然后礼义有所错,夫妇之道不可以不久也,故受之以恒,恒者久也。
物不可以久居其所,故受之以遁,遁者退也。
物不可以终遁,故受之以大壮。
物不可以终壮,故受之以晋,晋者进也。
进必有所伤,故受之以明夷,夷者伤也。
伤于外者必反其家,故受之以家人。
家道穷必乖,故受之以睽,睽者乖也。
乖必有难,故受之以蹇,蹇者难也。jian
物不可以终难,故受之以解,解者缓也。
缓必有所失,故受之以损。
损而不已必益,故受之以益。
益而不已必决,故受之以夬,夬者决也。
决必有所遇,故受之以姤,姤者遇也。
物相遇而后聚,故受之以萃,萃者聚也。
聚而上者谓之升,故受之以升。
升而不已必困,故受之以困。
困乎上者必反下,故受之以井。
井道不可不革,故受之以革。
革物者莫若鼎,故受之以鼎。
主器者莫若长子,故受之以震,震者动也。
物不可以终动,止之,故受之以艮,艮者止也。
物不可以终止,故受之以渐,渐者进也。
进必有所归,故受之以归妹。
得其所归者必大,故受之以丰,丰者大也。
旅而无所容,故受之以巽,巽者入也。
入而后说之,故受之以兑,兑者说也。yue
说而后散之,故受之以涣,涣者离也。
物不可以终离,故受之以节。
节而信之,故受之以中孚。
有其信者必行之,故受之以小过。
有过物者必济,故受之以既济。
物不可穷也,故受之以未济终焉。










